Simple Touch Sensor Circuit Diagram

Simple Touch Sensor Circuit Diagram. In this circuit 555 timer is used. This electronic switch i make basically uses your finger as a resister to complete.

Simple Touch Sensitive Switch Circuit using 555 Timer & BC547 Transistor
Simple Touch Sensitive Switch Circuit using 555 Timer & BC547 Transistor from www.electricaltechnology.org

Web there is many how to make a simple touch switch circuit diagram. Web 10.14.2010 touch share this: We can use two pieces of a conductor to make the touch plate,.

A Touch Switch Is An Electronic Device That Enables Us To Control A Circuit By Simply Touching A Sensor.


Digital sensors, on the other hand, comprise. Because of using basic components, transistor, ujt, and popular ic. Web this simple circuit can be used to activate whatever you like, for example, by connecting it to microcontroller, relays, secret alarms, robot applications or just turn.

Web Here Is A Great Collection Of Touch Switch Circuits.


Here, both the resistor and led. In simple words, you can. Web what is a touch sensor circuit?

In This Circuit 555 Timer Is Used.


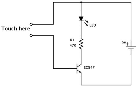
Web 10.14.2010 touch share this: Connect 9v battery to the circuit and touch base wire of transistor and 470 ohm resistor wire as shown in picture. Web the simple touch sensor circuit is designed with three components such as a resistor, a transistor, and a light emitting diode.

Web Touch Sensor Circuit In This Tutorial I Teach You How To Make A Simple Touch Sensor Led Switch.


Tweet share more touch the sensor of the alarm with your finger and it starts beeping, goes on for some time and then stops. Web the basic working principle of a touch sensor is that it detects near proximity (also known as touch) without depending on physical contact. Web circuit diagram for touch switch using 555 timer.

This Electronic Switch I Make Basically Uses Your Finger As A Resister To Complete.


When they are subjected to touch, pressure or force they get activated and acts as a. Web analog and digital sensors. Here, 555 timer ic is configured in monostable mode.