Solving Complex Circuit Diagrams

Solving Complex Circuit Diagrams. Q1:draw a simplified circuit with only series circuit elements. Understanding complexity as a combination of series and parallel connections.

21.3 Kirchhoff’s Rules BCIT Physics 0312 Textbook
21.3 Kirchhoff’s Rules BCIT Physics 0312 Textbook from pressbooks.bccampus.ca

Solving a circuit diagram starts. Be careful not to lose sight of your goal among all the bits and pieces, however. Problems about zin in complex circuit analysis physics forums.

Web Resistive Circuit Solver Simulate Simulate Any Kind Of Circuit You Have Designed And Get The Results Instantly On Just A Single Click.


Khan academy is a nonprofit with the. Web what are electrical wiring diagrams? Design design your own custom circuit using.

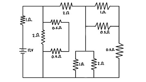
Q3:Find The Total Equivalent Resistance.


Web solar energy systems wiring diagram examples. Problems about zin in complex circuit analysis physics forums. Web circuit diagram and its components explanation with symbols.

If The Two Or More Resistors Found In.


Web 1 / req = 1 / r1 + 1 / r2 + 1 / r3 +. Be careful not to lose sight of your goal among all the bits and pieces, however. Web the way to solve a complex problem is to break it down into a series of simpler problems.

Lots Of Small Solar Cells Spread Over A Large Area Can Work Together To Provide.


Web solar panel schematic circuit diagram. Solving a circuit diagram starts. The concept of linearity and its applications to circuit analysis.

Click The 3 Buttons Below For Examples Of Typical Wiring Layouts And Various Components Of Solar Energy Systems In 3 Common.


Q1:draw a simplified circuit with only series circuit elements. Where r 1, r 2, and r 3 are the resistance values of the individual resistors that are connected in parallel. Web when you have such seemingly complex circuits, the best way to approach the problem is to name each node and see which elements are in series and parallel.