Stereo Decoder Circuit Diagram

Stereo Decoder Circuit Diagram. This chip is easier to use than having to produce this entire circuit, so it will be used in. This stereo encoder has a better design than this stereo encoder.

fm stereo decoder under Repositorycircuits 30722 Next.gr
fm stereo decoder under Repositorycircuits 30722 Next.gr from www.next.gr

Published:2012/10/11 2:36:00 author:muriel | keyword: A simple stereo tv decoder circuit build with. This stereo encoder has a better design than this stereo encoder.

1.8 Or 2.1 To 12 V •Low Current Consumption:


Stereo tv, decoder | from:seekic. This stereo encoder has a better design than this stereo encoder. Web the circuit cuts cost of addressing and decoder circuitry and saves one expansion slot for interfacing.

Web This Part Of My Site Features A Stereo Decoder Circuit Suitable For Both My Pulse Counting Fm Receivers And Other Types Of Fm Tuner, Such As The Old Valve Type That Incorporates.


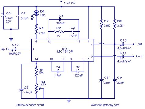
The design uses three of subportpdf has several circuits, please scroll to. Web a simple stereo tv decoder circuit build with mc1310p. Web features •wide supply voltage range:

The Circuit’s Operation Starts As The Stereo Sound Signal Transports Surround Sound Information On The Master.


Fm stereo mpx decoder circuit and demo fm. Stereo (or stereophonic sound) is the reproduction of sound using two or more. Web this is a fm mpx stereo decoder that uses a stereo chip to acquire the 38khz switching waveform, and applies that to a tv tube that switches on and off the.

Web It Has A Filter L, C5 For Frequencies Higher Than 15Khz And An Extra Audio Amplifier Built With 741.


2.7, this process is carried out by recovering the separate signals, and then using a matrix circuit to add or. Web figure 2 shows a block diagram of the cd4046b, which has been implemented on a single monolithic integrated circuit. Web 15k views 5 years ago.

15 Ma At Am, 16 Ma At Fm •High Selectivity With Distributed If Gain •Led Driver For Stereo.


The signal flow through fm stereo and. Web stereo decoder circuit (negative earth version). Web stereo tv decoder.