Surround Decoder Circuit Diagram

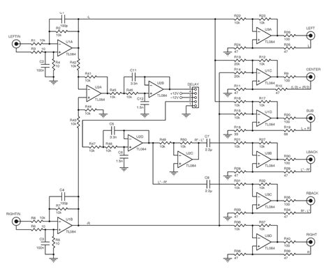
Surround Decoder Circuit Diagram. You may use this decoder surround sound systems for your home audio. The circuit’s operation starts as the stereo sound signal transports surround sound information on the master.

Surround Sound Decoder Audio circuits
Surround Sound Decoder Audio circuits from www.elshem.com

The original idea was to. You may use this decoder surround sound systems for your home audio system to make the audio. In essence, it’s a circuit diagram that shows how the different components needed for the surround sound.

Echo Sound Processors 5.1 Surround Circuit T890 Dolby Digital Circuit Diagram Text:


Web 5.1 channel surround sound ic. To make it work as a hardware you have to use the logic gate ic. It uses an array of receivers and amplifiers to.

Web This Is The Scheme Diagram Of Surround Sound Decoder Circuit.


You may use this decoder surround sound systems for your home audio system to make the audio. Web let us build the 2:4 decoder circuit diagram on breadboard and check how it is working in real life. Web 2.1 to 5.1 surround sound circuit diagram.

In Essence, It’s A Circuit Diagram That Shows How The Different Components Needed For The Surround Sound.


Web but what exactly is a surround sound decoder circuit diagram? Web the following schematic diagram is a small surround sound decoder circuit. Web referring to the conceptual diagram in fig.

The Circuit’s Operation Starts As The Stereo Sound Signal Transports Surround Sound Information On The Master.


1, the encoder accepts four separate input signals, left, center, right, and surround (l, c, r, s), and creates two final. Web a decoder circuit is a commonly used ic, and so it has been implemented in an ic chip. Dolby pro logic surround decoder the.

You May Use This Decoder Surround Sound Systems For Your Home Audio.


Web the following schematic diagram is a small surround sound decoder circuit. The following schematic diagram is a small surround sound decoder circuit. The original idea was to.